eiffelstudio-public - Revision 107838: /branches/eth/eve/Src/unstable/library/persistency/abel/documentation/includes
..
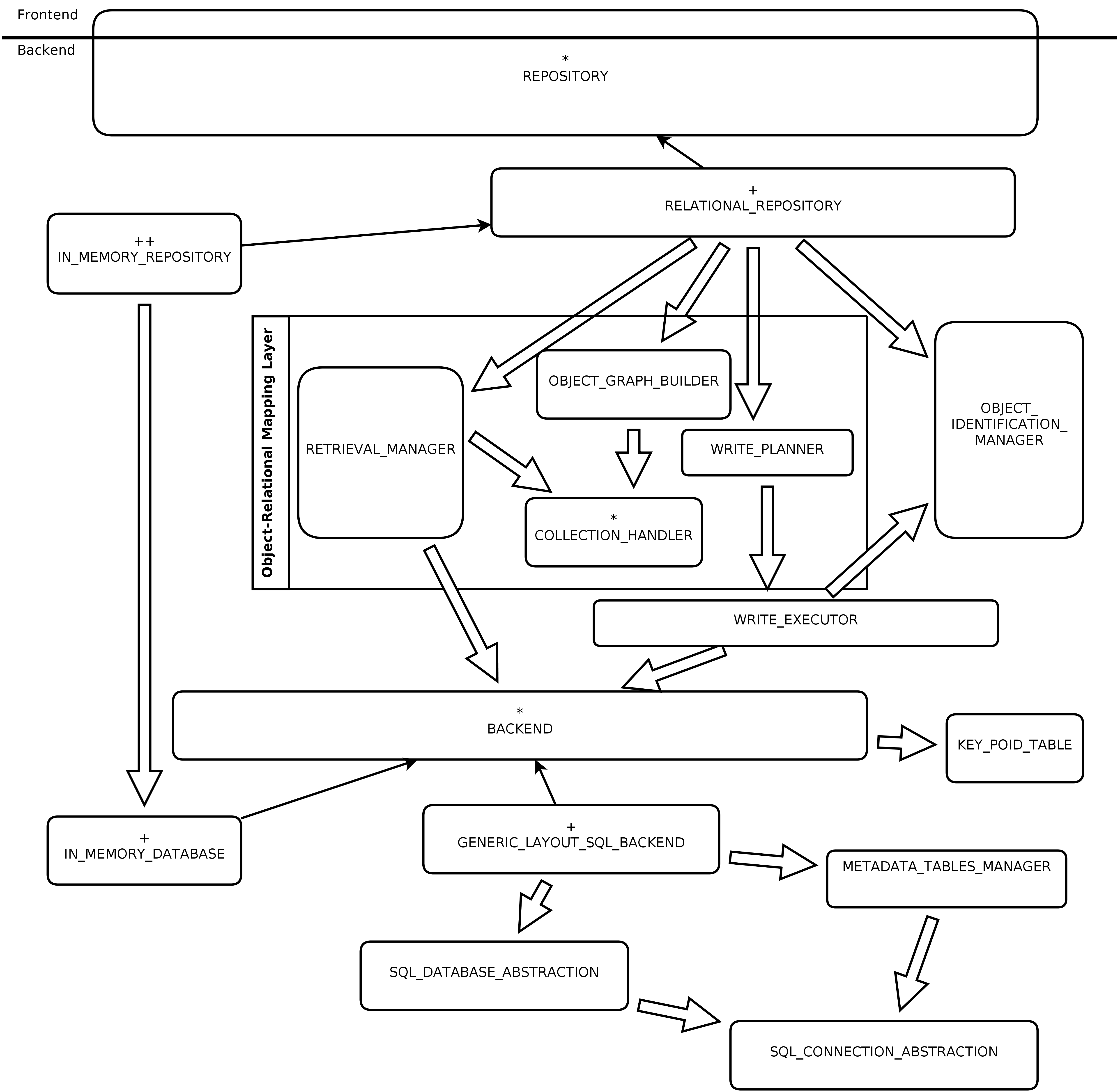
backend.png
backend.xml
dataflow.png
dataflow.xml
frontend.png
frontend.xml